c语言多进程多线程编程 中文

资源名称:c语言多进程多线程编程 中文

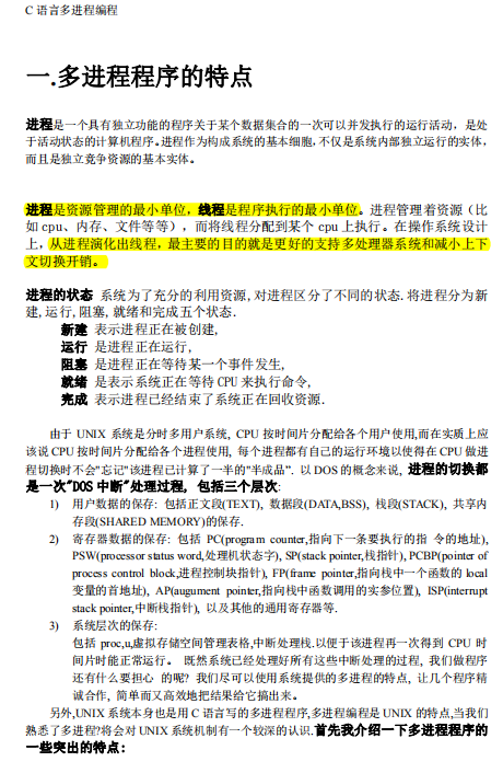
本文档主要讲述的是c语言多进程多线程编程;进程是一个具有独立功能的程序关于某个数据集合的一次可以并发执行的运行活动,是处 于活动状态的计算机程序。进程作为构成系统的基本细胞,不仅是系统内部独立运行的实体,而且是独立竞争资源的基本实体。现在流行的进程线程同步互斥的控制机制,其实是由最原始最基本的4种方法实现的,由这4种方法组合优化就有了.Net和Java下灵活多变的,编程简便的线程进程控制好手段。

资源截图:

image.png

© 版权声明
THE END
喜欢就支持一下吧
点赞0 分享
评论 抢沙发
头像
欢迎您留下宝贵的见解!
提交
头像

昵称

取消
昵称表情代码图片