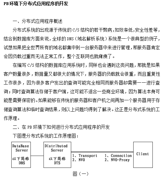
PB环境下分布式应用程序的开发 中文_操作系统教程5年前发布0780 资源名称:PB环境下分布式应用程序的开发 中文 本文档主要讲述的是PB环境下分布式应用程序的开发 资源截图: © 版权声明文章版权归作者所有,未经允许请勿转载。THE END操作系统# linux工程师# linux教程# 服务器教程# windows从入门到精通# 操作系统# 操作系统技术# 操作系统教程 喜欢就支持一下吧点赞0 分享QQ空间微博QQ好友海报分享复制链接收藏 上一篇 PowerShell基础教程 中文_操作系统教程 下一篇 Verilog数字系统设计教程 夏宇闻 中文_操作系统教程 相关推荐 数据结构 用C语言描述 PDF_操作系统教程数据结构 用C语言描述 PDF_操作系统教程5年前 343中科曙光服务器用户手册_服务器教程中科曙光服务器用户手册_服务器教程5年前 254华为s7706配置帮助手册_服务器教程华为s7706配置帮助手册_服务器教程5年前 224国嵌Linux嵌入式视频教程_操作系统教程国嵌Linux嵌入式视频教程_操作系统教程5年前 201Linux云主机系统管理及服务配置实战_操作系统教程Linux云主机系统管理及服务配置实战_操作系统教程5年前 200Linux视频教程_操作系统教程Linux视频教程_操作系统教程5年前 199 评论 抢沙发 欢迎您留下宝贵的见解!提交 昵称 取消 提交评论 昵称请填写用户信息:昵称(必填)邮箱(必填)表情代码请输入代码:确认图片请填写图片地址:确认