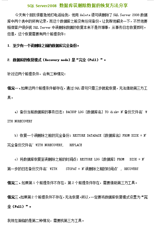
SQL Server2008 数据库误删除数据的恢复方法分享_数据库教程5年前发布0810 资源名称:SQL Server2008 数据库误删除数据的恢复方法分享 资源截图: © 版权声明文章版权归作者所有,未经允许请勿转载。THE END数据库教程# 数据库# Access数据库开发# MYSQL数据库# nosql数据库# Oracle数据库技术# SQL Server从入门到精通# 数据库工程师# 数据库技术# 数据库教程 喜欢就支持一下吧点赞0 分享QQ空间微博QQ好友海报分享复制链接收藏 上一篇 SQL_Server_2008实验指导书_数据库教程 下一篇 SQL2005学习教程较为详细_数据库教程 相关推荐 Oracle核心技术_数据库教程Oracle核心技术_数据库教程5年前 192Effective MySQL之SQL语句最优化_数据库教程Effective MySQL之SQL语句最优化_数据库教程5年前 188疯狂软件MySql视频_数据库教程疯狂软件MySql视频_数据库教程5年前 184成功之路:Oracle 11g学习笔记_数据库教程成功之路:Oracle 11g学习笔记_数据库教程5年前 179MySQL技术内幕:InnoDB存储引擎 PDF_数据库教程MySQL技术内幕:InnoDB存储引擎 PDF_数据库教程5年前 168SQL权威指南(第4版)_数据库教程SQL权威指南(第4版)_数据库教程5年前 166 评论 抢沙发 欢迎您留下宝贵的见解!提交 昵称 取消 提交评论 昵称请填写用户信息:昵称(必填)邮箱(必填)表情代码请输入代码:确认图片请填写图片地址:确认