资源名称:淘宝网店前期运营方案
内容简介:
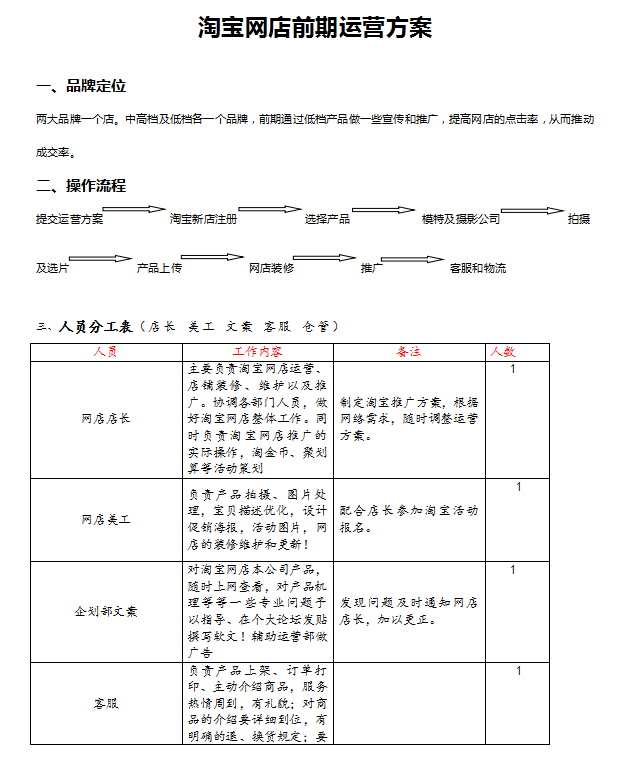
一、品牌定位
两大品牌一个店。中高档及低档各一个品牌,前期通过低档产品做一些宣传和推广,提高网店的点击率,从而推动成交率。
二、操作流程
提交运营方案——淘宝新店注册——选择产品——模特及摄影公司——拍摄及选片——产品上传—— 网店装修—— 推广 ——客服和物流
资源截图:

© 版权声明
文章版权归作者所有,未经允许请勿转载。
THE END
喜欢就支持一下吧
相关推荐
评论 抢沙发
欢迎您留下宝贵的见解!

