万源库
  • 整站源码
    • 已测/专区/第二页
      • 精品源码
      • 已测/源码
      • 简单/测试
      • 亲测/源码
    • 其它分类/合集
    • 网站/源码
    • 企业/公司
    • 程序/源码
    • 支付/货币
    • 商城/源码
    • app./源码
    • 办公/电脑
    • 电影/视频
    • 素材/源码
  • 模板/CMS
    • 其它分类/合集
    • 织梦/模板
    • 综合/模板
    • Discz模板
    • 帝国/CMS
    • WrP/模板
    • pbootcms模板
  • 手游/端游
    • 手游源码
    • 游戏源码
    • 端游源码
    • 网游单机
    • 页游源码
  • 本地/单机/游戏
    • 其它分类/合集
    • 动作冒险
    • 角色扮演
    • 模拟经营
    • 即时战略
    • 射击游戏
    • 休闲益智
    • 恐怖丧尸
    • 竞速体育
  • 程序/编程
    • 其它分类/合集
    • 操作系统
    • 数据结构
    • 游戏开发
    • 软件编程
    • 人工智能
    • 软件测试
    • IT技术
    • 嵌入式
    • 网站建设
    • 程序开发
  • 语言/教程
    • 其它分类/合集
    • 前端教程
    • PHP教程
    • NET教程
    • 运维教程
    • C++语言
    • 易语言
    • JAVA教程
    • 数据库教程
    • 服务器教程
    • 移动开发教程
  • 运营/办公
    • 淘宝/抖音/第二页
      • 自媒体运营
      • 咸鱼淘宝
      • 抖音
      • 直播
      • 剪辑
      • 带货
      • 引流
      • 快手
      • 淘宝
    • 其它分类/合集
    • 美工教程
    • 电脑办公
    • 电商运营
    • 网赚教程
    • 网络运营
    • UI设计
  • 采集全站工具下载
    • 采集全站资源工具
    • 支持对接发布的主题
    • 资源介绍
  • 资源下载
  • 登录/注册/找回密码
  • 发布文章
  • 发布文章
  • 发布文章
  • 登录/注册/找回密码
  • 发布文章
  • 登录/注册/找回密码
  • 登录/注册/找回密码
  • 登录/注册/找回密码
  • 发布文章
  • 登录/注册/找回密码
  • 发布文章
发布
发布文章创建话题创建板块发布帖子
开通会员
黄金会员
黄金会员
黄金会员开通黄金会员
  • 全站资源折扣购买
  • 部分内容免费阅读
  • 一对一技术指导
  • VIP用户专属QQ群
开通黄金会员
钻石会员
钻石会员
钻石会员开通钻石会员
  • 全站资源折扣购买
  • 部分内容免费阅读
  • 一对一技术指导
  • VIP用户专属QQ群
开通钻石会员
    • 开通会员 尊享会员权益
      登录
      注册
      找回密码
  • 整站源码
    • 已测/专区/第二页
    • 其它分类/合集
    • 网站/源码
    • 企业/公司
    • 程序/源码
    • 支付/货币
    • 商城/源码
    • app./源码
    • 办公/电脑
    • 电影/视频
    • 素材/源码
  • 模板/CMS
    • 其它分类/合集
    • 织梦/模板
    • 综合/模板
    • Discz模板
    • 帝国/CMS
    • WrP/模板
    • pbootcms模板
  • 手游/端游
    • 手游源码
    • 游戏源码
    • 端游源码
    • 网游单机
    • 页游源码
  • 本地/单机/游戏
    • 其它分类/合集
    • 动作冒险
    • 角色扮演
    • 模拟经营
    • 即时战略
    • 射击游戏
    • 休闲益智
    • 恐怖丧尸
    • 竞速体育
  • 程序/编程
    • 其它分类/合集
    • 操作系统
    • 数据结构
    • 游戏开发
    • 软件编程
    • 人工智能
    • 软件测试
    • IT技术
    • 嵌入式
    • 网站建设
    • 程序开发
  • 语言/教程
    • 其它分类/合集
    • 前端教程
    • PHP教程
    • NET教程
    • 运维教程
    • C++语言
    • 易语言
    • JAVA教程
    • 数据库教程
    • 服务器教程
    • 移动开发教程
  • 运营/办公
    • 淘宝/抖音/第二页
    • 其它分类/合集
    • 美工教程
    • 电脑办公
    • 电商运营
    • 网赚教程
    • 网络运营
    • UI设计
  • 采集全站工具下载
    • 采集全站资源工具
    • 支持对接发布的主题
    • 资源介绍
  • 资源下载
  • 登录/注册/找回密码
  • 发布文章
  • 发布文章
  • 发布文章
  • 登录/注册/找回密码
  • 发布文章
  • 登录/注册/找回密码
  • 登录/注册/找回密码
  • 登录/注册/找回密码
  • 发布文章
  • 登录/注册/找回密码
  • 发布文章
开通会员 尊享会员权益
登录
注册
找回密码
  • 首页
  • 运营/办公
  • 美工教程
  • 正文

3D MAX精华灯光参数!_美工教程

头像
5年前发布
0850

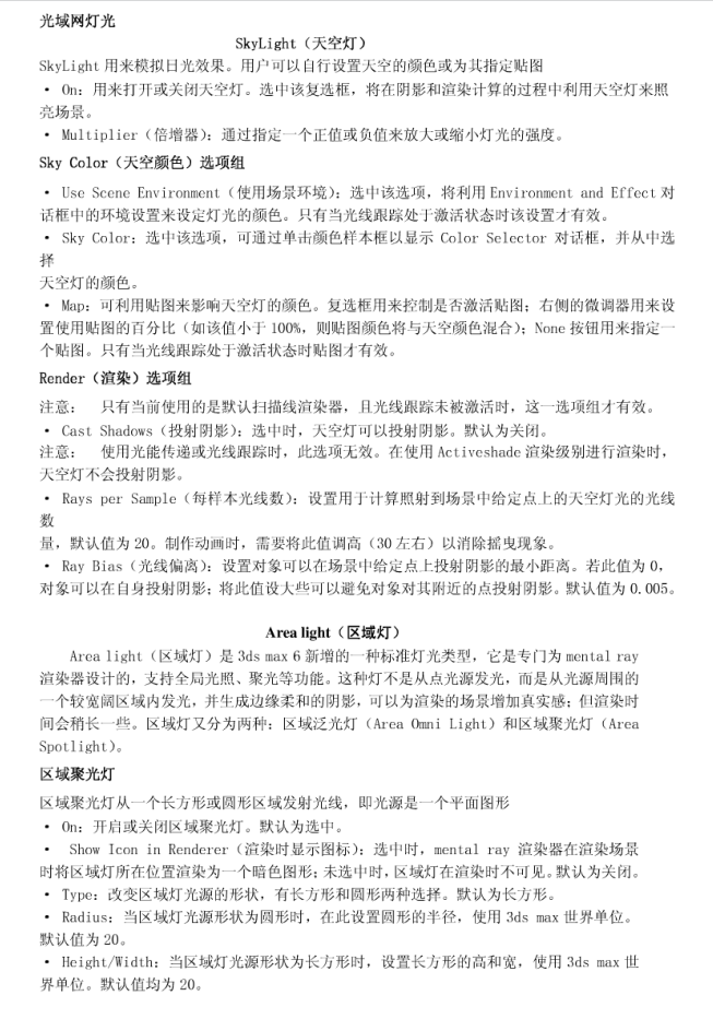
资源名称:3D MAX精华灯光参数!

资源截图:

1.png

© 版权声明
文章版权归作者所有,未经允许请勿转载。
THE END
美工教程
# AI设计教程# CS教程# PS视频教程# UI设计教程# 美工教程# 设计师学院
喜欢就支持一下吧
点赞0 分享
QQ空间微博QQ好友海报分享复制链接
收藏

上一篇

3D在渲图时会自动关闭_美工教程

下一篇

3d Max 第5 章 基础物体的修改_美工教程
相关推荐
Flash CS4高手之路 PDF_美工教程-万源库
Flash CS4高手之路 PDF_美工教程
Flash CS4高手之路 PDF_美工教程
5年前 266
3D MAX经典三百问_美工教程-万源库
3D MAX经典三百问_美工教程
3D MAX经典三百问_美工教程
5年前 244
千锋PS基础教程,有人看了这教程,九天学会了_美工教程-万源库
千锋PS基础教程,有人看了这教程,九天学会了_美工教程
千锋PS基础教程,有人看了这教程,九天学会了_美工教程
5年前 188
档案图像处理系统_美工教程-万源库
档案图像处理系统_美工教程
档案图像处理系统_美工教程
5年前 169
Flash整站源码汇总_美工教程-万源库
Flash整站源码汇总_美工教程
Flash整站源码汇总_美工教程
5年前 161
Flash网页平面设计系列视频教程_美工教程-万源库
Flash网页平面设计系列视频教程_美工教程
Flash网页平面设计系列视频教程_美工教程
5年前 160
评论 抢沙发
头像
欢迎您留下宝贵的见解!
提交
头像

昵称

取消
昵称

请填写用户信息:

  • 昵称(必填)
  • 邮箱(必填)
表情
[aoman][baiyan][bishi][bizui][cahan][ciya][dabing][daku][deyi][doge][fadai][fanu][fendou][ganga][guzhang][haixiu][hanxiao][zuohengheng][zhuakuang][zhouma][zhemo][zhayanjian][zaijian][yun][youhengheng][yiwen][yinxian][xu][xieyanxiao][xiaoku][xiaojiujie][xia][wunai][wozuimei][weixiao][weiqu][tuosai][tu][touxiao][tiaopi][shui][se][saorao][qiudale][se][qinqin][qiaoda][piezui][penxue][nanguo][liulei][liuhan][lenghan][leiben][kun][kuaikule][ku][koubi][kelian][keai][jingya][jingxi][jingkong][jie][huaixiao][haqian][aini][OK][qiang][quantou][shengli][woshou][gouyin][baoquan][aixin][bangbangtang][xiaoyanger][xigua][hexie][pijiu][lanqiu][juhua][hecai][haobang][caidao][baojin][chi][dan][kulou][shuai][shouqiang][yangtuo][youling]
代码

请输入代码:

确认
图片

请填写图片地址:

确认
  • 万源库

    万源库-海量资源-永久免费
  • 友链申请 免责声明 广告合作 关于我们

    Copyright © 2023 · 万源库 · 由零零七IDC强力驱动.
    扫一扫加微信-万源库
  • 扫码加QQ群-万源库

    扫码加QQ群

    扫码加微信-万源库

    扫码加微信

app./源码 C++语言 Discz模板 GO/语言 HTML5游戏 IT技术 Java教程 NET教程 pbootcms模板 PHP教程 UI设计 WrP/模板 两性相关 亲测/源码 人工智能 企业/公司 休闲益智 健身养生 其它 前端教程 剪辑 办公/电脑 动作冒险 区块链教程 单机/本地/游戏 即时战略 发布模块 咸鱼淘宝 商城/源码 射击游戏 嵌入式 已测/专区 已测/源码 帝国/CMS 带货 引流 快手 怀旧经典 恐怖丧尸 手游/端游 手游源码 抖音 推广/交流 摄影剪辑 操作系统 支付/货币 数据库教程 数据结构 整站/源码 整站资源 文章/专区 易语言 服务器教程 格斗游戏 模拟经营 模板/CMS 汇编语言 淘宝/抖音 淘宝 游戏开发 游戏源码 热门游戏 生存类型 电商运营 电影/视频 电脑办公 直播 移动开发教程 程序/源码 程序/编程 程序开发 竞速体育 空间/建站 端游源码 简单/测试 精品源码 素材/源码 红包程序 综合/模板 织梦/模板 编程办公 网游单机 网站/源码 网站建设 网络安全 网赚/文章 网络运营 网赚教程 美工修图 语言/教程 自媒体运营 职场关系 美工教程 黑客教程 页游源码 软件编程 软件测试 软件工具 装修相关 装修/教育 行业/源码 自我提升 角色扮演 运维教程 运营/办公 长点知识

zibll子比主题
本站同款主题模板
zibll子比主题是一款漂亮优雅的网站主题模板,功能强大,配置简单。
查看详情
发布文章创建话题创建板块发布帖子
扫码添加微信-万源库
在手机上浏览此页面

万源库
登录
没有帐号?立即注册
邮箱
验证码
帐号密码登录
用户名或邮箱
登录密码
找回密码 | 免密登录
注册
已有帐号,立即登录
设置用户名
邮箱
验证码
设置密码
主题模板推荐

万源库

海量资源-全部免费

万源库立即设置