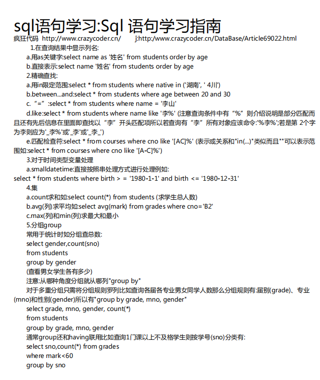
SQL语句的学习指南 中文PDF下载_PHP教程5年前发布0960 资源名称:SQL语句的学习指南 中文PDF下载 资源截图: © 版权声明文章版权归作者所有,未经允许请勿转载。THE ENDPHP教程# php开发# php开发教程# php教程# php编程# php编程教程# php视频教程 喜欢就支持一下吧点赞0 分享QQ空间微博QQ好友海报分享复制链接收藏 上一篇 web前端应用时代来临 PDF百度网盘下载_PHP教程 下一篇 PHP Apache MySQL网页开发 英文PDF下载_PHP教程 相关推荐 EduSoho开源在线网校系统V8.3.30网站源码_PHP教程EduSoho开源在线网校系统V8.3.30网站源码_PHP教程5年前 328千锋教育thinkPHP5视频教程_PHP教程千锋教育thinkPHP5视频教程_PHP教程5年前 197千锋前端视频教程:PHP-WEB前端页面制作快速入门_PHP教程千锋前端视频教程:PHP-WEB前端页面制作快速入门_PHP教程5年前 192京东赶集大型网站技术揭秘_PHP教程京东赶集大型网站技术揭秘_PHP教程5年前 188韩顺平 php从入门到精通 经典版173讲 视频教程_PHP教程韩顺平 php从入门到精通 经典版173讲 视频教程_PHP教程5年前 176源代码教育PHP入门详解_PHP教程源代码教育PHP入门详解_PHP教程5年前 169 评论 抢沙发 欢迎您留下宝贵的见解!提交 昵称 取消 提交评论 昵称请填写用户信息:昵称(必填)邮箱(必填)表情代码请输入代码:确认图片请填写图片地址:确认