资源名称:joomla学习总结 中文PDF
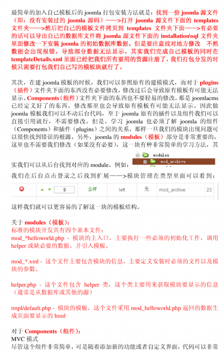
学习joomla也必须了解joomla的组件(Components)和插件(pl,这一块有种非常简单的学习方法,最简单的加入自己模板后的joomla打包安装方法就是:找到一份joomla源文件(即:没有安装过的joomla源码)——>打开joomla源文件下面的templates文件夹——>然后把自己的模板文件拷贝到templates文件夹下面——>有必要的话可以导出自己的数据库文件将joom
joomla学习总结
最简单的加入自己模板后的joomla打包安装方法就是:找到一份joomla源文件(即:没有安装过的joomla源码)——>打开joomla源文件下面的templates文件夹——>然后把自己的模板文件拷贝到templates文件夹下面——>有必要的话可以导出自己的数据库文件将joomla源文件下面的installation\\\\\\\\sql文件夹里面修改一下安装joomla的初始数据库数据。但是要注意找对地方修改 不然数据会出现报错,导致部分数据无法显示。其实我们完成自己模板的同时在templateDetails.xml里面已经把我们所有要用的资源注册了,我们打包分发的时候只需要打包我们自己写的模板块就行了。
资源截图:

© 版权声明
文章版权归作者所有,未经允许请勿转载。
THE END
喜欢就支持一下吧
相关推荐
评论 抢沙发
欢迎您留下宝贵的见解!

